Одним из наиболее надежных оснований, которые возможны при слабой почве, считается свайный фундамент. Железобетонные сваи позволяют передать нагрузку построенного здания на более плотный грунт, расположенный на существенной глубине.
Регламент забивки свай – нормативная документация


Следует понимать, что забивка железобетонных свай, является трудоемким процессом, требует привлечения специальной техники и регламентируется целым рядом нормативных документов (ГОСТ, СНиП, ТУ, Типовые строительные серии, инструкции и распоряжения). Перечень основных нормативов позволяет понять, насколько сложной является эта работа.
Детальные сведения можно почерпнуть из указанных документов, однако для понимания процесса приведем краткую информацию.


Схема забивки свай
Расположение сваи определяется в ходе разработки проекта будущего строения. При этом каждый проект уникален, его разработке предшествует исследование местности (почвы, температурного режима, плотности застройки, наличия подземных коммуникаций, возможность подъезда техники и т.п.). Материал подготовлен для сайта www.moydomik.net
В частном и промышленном строительстве используются следующие схемы установки свай:
- свайный куст (в частном строительстве под колонны, в углах и т.п.);
- свайная лента (в частном строительстве и для линейных сооружений);
- свайное поле (в частном строительстве для очень больших и тяжелых домов, используется в основном в промышленном строительстве для многоэтажных домов).
Согласно СНиП сваи могут быть установлены по одной из трёх схем:


- рядовая схема (а) установки свай. Является наиболее простой. Целесообразна для использования при наличии песчаного и гравелистого грунта. Использование данной схемы предполагает монтаж свай по очереди – от первой до последней.
- секционная схема установки свай (б). Используется в случае необходимости создания свайного поля при наличии на участке плотной почвы. Специфика использования данной схемы состоит в том, что сначала забиваются сваи одной секции, затем пропускается ряд, формируется очередная секция. После того, как все секции будут обустроены, выполняется заполнение пропущенных рядов. Применение схемы позволяет исключить риск уплотнения почвы.
- спиральная (в) и (г). Представлена двумя разновидностями. Первая предполагает начало работ с середины свайного куста, вторая с его краёв. Первый способ рекомендован для работы в плотной почве, второй – в нормальной. Использование спиральной схемы обеспечивает равномерное перераспределение нагрузки на почву, что в последствие исключит её подвижки.
Наличие схемы забивки свай (технологическая карта) позволяет организовать работу техники и строительной бригады, за счет чего достигается минимизация времени и средств, а все операции выполняются быстро и четко.


Технология забивки свай
Забивка жб свай предполагает решение многих вопросов, и выбор схемы только один из них. Второй важный выбор – это решение о том, какая технология забивки железобетонных свай будет использована. Технология определяет то, как забивают сваи, и то, чем забивают сваи под фундамент.
Выбор способа основывается на учёте трёх факторов:
- почва. Каждая технология имеет свои особенности, которые лучше раскрываются на определенном типе почвы. В частности, речь идет о скорости забивания сваи;
- место. Некоторые методы не могут быть применены в условиях городской застройки, неровного рельефа участка, наличия подземных коммуникаций и т.п.;
- свая. Непосредственно её длина, поперечное сечение, стойкость оголовка.
В настоящее время получили признание технологии забивки свай, которые приведены в таблице в порядке убывания популярности:
| № | Технология | Характеристика | Оборудование |
|---|---|---|---|
| 1 | Ударная | Динамическая нагрузка | Молот, копер |
| 2 | Вдавливающая | Статическая нагрузка | Пресс |
| 3 | Вибровдавливающая | Динамическая и статическая нагрузка | Вибровдавливатель |
| 4 | Лидерная скважина | Динамическая или статическая нагрузка | Предварительное обустройство лидерной скважины, инструмент согласно выбранной технологии |
| 5 | Размягченный грунт | Динамическая и статическая нагрузка | Водопровод, гидромолот |
| 6 | Электроосмос | Электрический ток | Свая выполняет функцию катода |
Краткий обзор всех вариантов, приведённых в таблице.
1. Ударная технология забивки свай
Считается самой продуктивной. Позволяет забить до 40 свай за одну смену. Суть состоит в том, что для погружения сваи на оголовок воздействуют, используя сваебойные установки (приспособления).
- молот для забивки свай. Молот может быть дизельный, механический, паровоздушный, гидравлический. Характеристики в таблице:


Самыми востребованными считаются дизель-молоты. Характеристики в таблице:


- копер для забивки свай. Задача копера правильно установить сваю в грунте.
Продуктивность ударного метода обеспечивается действием энергии двух видов: ударная (передается на сваю от веса молота) и взрывная (за счет сгорания топливной смеси).
Метод имеет ограничения, которые связаны с тем, что динамическая нагрузка, прикладываемая к оголовку сваи, вызывает сильную вибрацию. Это усложняет использование технологии в условиях плотной застройки или ветхих зданий, представляющих собой культурную или историческую ценность.
Как забивают сваи по ударной технологии:
- полная забивка сваи. Мощность ударов составляет 100% от мощности оборудования;
- установка сваи и контроль отклонения от вертикальной оси;
- копер с помощью лебедки поднимает сваю и подает её на сваебойную установку;
- выполняется строповка сваи и поднятие;
- работа молота. Мощность первых ударов составляет 1/3 от мощности оборудования;
- отказ или достижение проектной глубины.
2. Вдавливающая технология забивки свай
Относится к разряду наиболее прогрессивных, поскольку в основе метода лежит статическая нагрузка. Вдавливающий метод можно использовать на любой почве в условиях застройки любой плотности.
Суть технологии в том, что на сваю постоянно приходится вертикальная нагрузка. Сила ее воздействия увеличивается до момента достижения проектной глубины или отказа грунта.
3. Вибровдавливающая технология забивки свай
Технология, соединяющая в себе особенности двух предыдущих. В случае её применения, на оголовок сваи действует вибропогружатель, который оказывает динамическую нагрузку низкой амплитуды. Таким образом, свая слегка вибрирует. За счет этого снижается плотность грунта, и свая от статической нагрузки постепенно погружается на заданную глубину. Метод оправдан для применения в несвязной почве.
4. Технология забивки свай «Лидерная скважина»
Технология лидерного бурения является отличной альтернативой остальным при условии, что работы ведутся в плотной почве. Особенность метода в создании скважины, диаметром 70% от диаметра ствола сваи и глубиной на 1 метр меньше длины сваи. В лидерную скважину затем будут погружены железобетонные сваи, которые в процессе забивания раздвинут и без того плотный грунт. За счет этого будет достигнута необходимая прочность установки сваи.
Технология отличается отсутствием шума и вибраций (при использовании пресса) и высокой производительностью (при использовании ударных инструментов).
5. Технология забивки свай «Размягченный грунт»
Суть метода в изменении характеристик почвы. Отмечено, что грунт, содержащий значительное количество воды, имеет меньшую сопротивляемость к нагрузкам.
Таким образом, в основе технологии положен принцип размывания (размягчения) воды. Для этого на пятку сваи одевается насадка, подающая воду под давлением. Почва меняет свою структуру, и свая заходит легко. При этом, последние 1,5-2 метра дистанции сваю следует забивать в грунт молотом.
6. Технология забивки свай «Электроосмос»
В основе использования технологии лежит применение электрического тока, который подается через сваю. От тока глинистые грунты размягчаются, и свая проще заходит в грунт.
Процесс забивки ж/б свай – этапы
Если рассматривать полный процесс погружения свай, то его можно описать несколькими последовательными этапами:
- доставка. Железобетонные сваи достаточно тяжелые изделия, которые нужно привезти, выгрузить и расположить на строительном участке так, чтобы минимизировать их перемещения в процессе забивки;
- разработка плана работ. С учетом места расположения сваи и проекта работы, разрабатывается маршрут движения копера и молота по участку;
- подготовка участка. В частности: вывоз мусора, удаление деревьев, выравнивание (если предполагается) и т.п. В некоторых случаях перед установкой свай выполняется рытье котлована;
- разметка места установки свай;
- нанесение разметки на сваю. Разметка наносится яркой краской с шагом в 1000 мм. Наличие меток позволяет контролировать степень и скорость заглубления сваи в почву;
- настройка оборудования;
- забивка свай выбранной технологией.
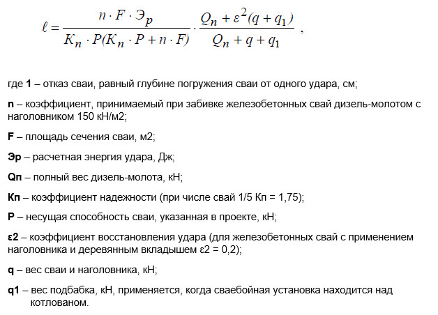
Отказ сваи при забивке
Глубина погружения сваи определяется расчетным методом и отражается в проекте. Однако на практике свая может не достигнуть расчетной глубины или уйти ниже заданной отметки.
Случай, когда свая больше не погружается в результате прикладываемого к ней усилия называется «отказ грунта» или «отказ сваи».
Расчет точки отказа можно выполнить по формуле:


Убедиться, что свая точно достигла «отказа» выполняется ряд ударов (при ударной технологии) или увеличивается время, в течение которого к оголовку сваи прилагается усилие (при вдавливающей технологии). Эти удары, не приводящие к продвижению сваи в почву, называются «залог».
Есть еще один термин, описывающий случай, когда свая не погружается из-за перегрева – «ложный отказ». В этом случае работы приостанавливаются на время, достаточное для остывания наконечника сваи, находящегося в грунте.
Забивка свай своими руками
Несмотря на то, что забивка железобетонных свай в основном требует привлечения специализированного оборудования, её вполне реально реализовать самостоятельно. Рассмотрим, как забить сваи вручную, с той оговоркой, что свая имеет приемлемые для работы габариты.
Установка свай своими руками выполняется по ударной технологии. Для организации динамической нагрузки нужно собрать треногу, подвесить на нее несколько бетонных блоков (служат противовесом) и молот. Молот поднимается тросами на максимальную высоту и фиксируется. После того как установлена свая, молот отпускается, и свая забивается в почву. Процедура повторятся до достижения необходимой глубины.
Стоимость забивки свай
В завершении немного о том, сколько стоит забить сваю и из чего формируется стоимость.
Цена складывается из следующих параметров:
- грунт. Чем сложнее почва, тем выше будет стоимость. Есть таблица коэффициентов, с помощью которой ведется пересчет грунта. На нее опираются и при формировании цены;
- место расположения строительства. Чем дальше от места расположения техники, тем дороже;
- объем работ. Причем, чем больше число свай, тем на большую скидку может претендовать заказчик. Отметим, что цена указывается за метраж свай и их число.
Ориентировочные цены приведены в таблице.


Таким образом, забивка свай является единственным способом устройства свайного железобетонного фундамента.